kaiyun.com
关于集团
企业概况
企业宣传片
发展历程
资质荣誉
联系方式
kaiyun.com
集团要闻
企业动态
媒体焦点
通知公告
专题专栏
开云(中国)Kaiyun·官方网站
煤电产业
港航物流
高端制造
现代服务
党建纪检
党建品牌
纪检监察
工会群团
工会
共青团
社会责任
国企担当
社会公益
招标采购
关于集团
企业概况
企业宣传片
发展历程
资质荣誉
联系方式
kaiyun.com
集团要闻
企业动态
媒体焦点
通知公告
专题专栏
开云(中国)Kaiyun·官方网站
煤电产业
港航物流
高端制造
现代服务
党建纪检
党建品牌
纪检监察
工会群团
工会
共青团
社会责任
国企担当
社会公益
站内搜索
安全生产
融汇四海 能济天下
>
kaiyun.com
>
kaiyun.com
集团要闻
企业动态
媒体焦点
通知公告
专题专栏
>
安全生产
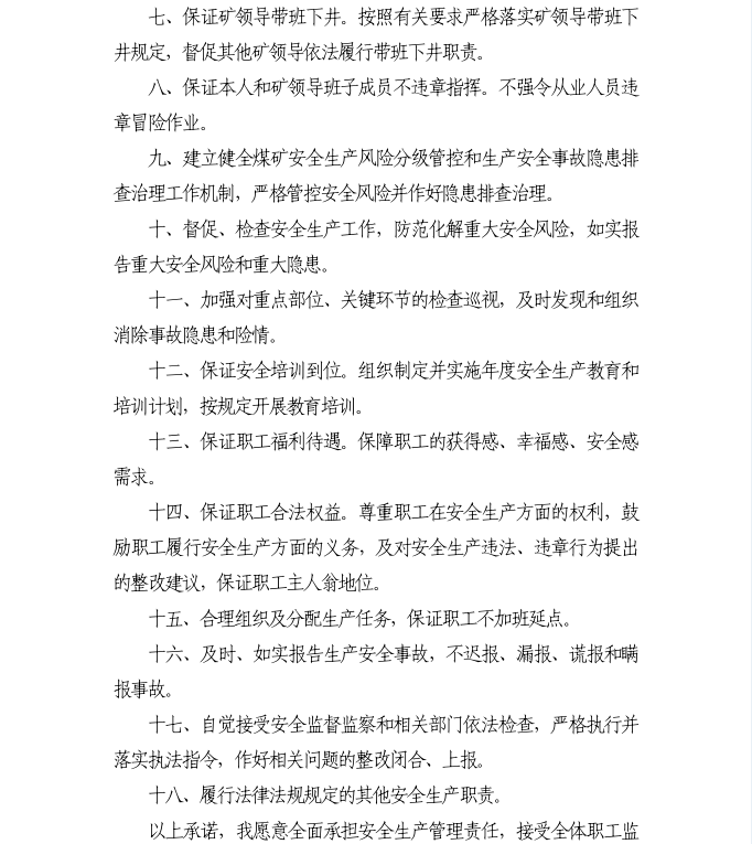
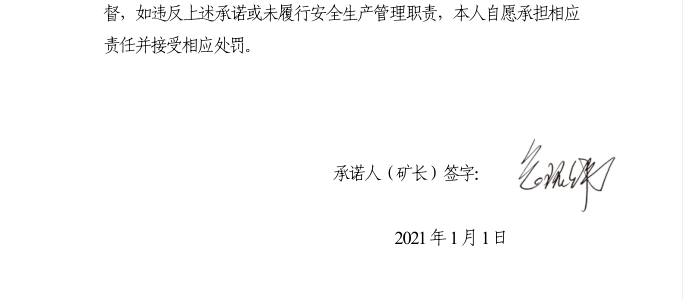
运河煤矿:矿长安全承诺书
2021-01-07
责任编辑:管理员
上一篇:
霄云煤矿:矿长安全承诺书
下一篇:
阚竹祥到安居煤矿检查安全生产工作
咨询留言
受理本司相关的咨询、意见、建议、投诉等事宜,请填写真实个人信息,以便于沟通联络。
星空在线平台
|
安博app最新版下载
|
开云手机注册_开云(中国)
|
开云官方网页版
|
九游登陆入口
|
多宝app·平台(中国)官方下载_多宝(中国)
|
米兰官方网站
|
开云网
|
安博app登录入口
|